Seulement quelques jours après la sortie de la Switch 2, des petits malins sont parvenus à contourner certaines limitations matérielles de Nintendo.

Peu documenté avant la sortie de la nouvelle console de Nintendo, le lecteur de cartes de la Switch 2 est plus complexe qu'il n'y paraît et son exploitation de la norme SD Express 7.1 permet de voir plus grand.
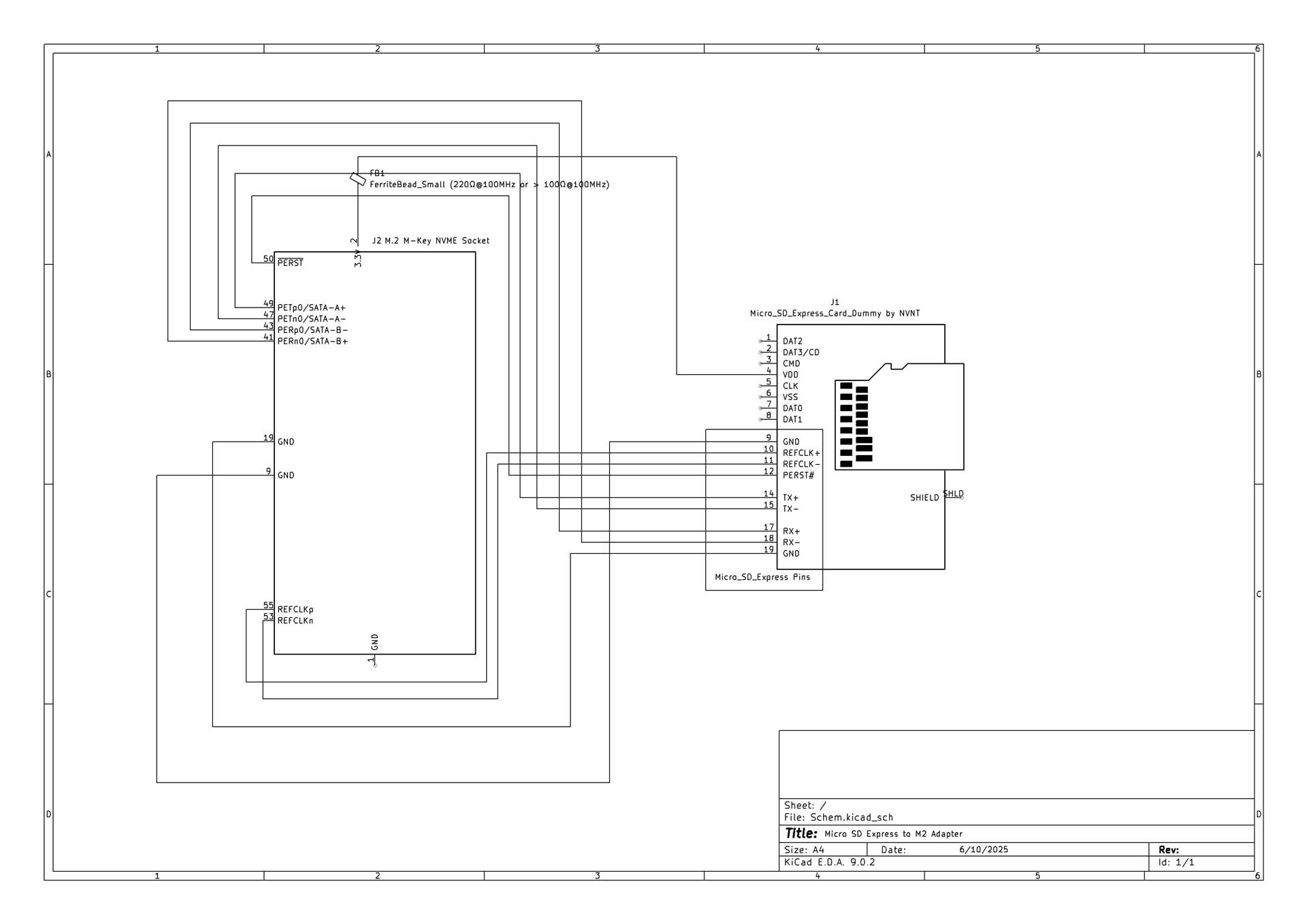
L'équipe de NVNTLabs n'a pas mis bien longtemps pour comprendre qu'il est possible de tirer partie de cette interface pour imaginer un adaptateur capable d'adjointe un véritable SSD NVMe à la console. Explications.
Exploiter le standard SD Express 7.1
Vous n'êtes sans doute pas sans savoir que Nintendo n'aime pas beaucoup la bidouille autour de ses consoles. Les machines du fabricant japonais sont le plus souvent bien verrouillées et il est difficile de sortir de l'écosystème ainsi conçu.
Le succès remporté par la plupart des machines de Nintendo et dernièrement celui de la Switch 2 aiguisent les appétits. De nombreuses équipes de moddeurs se sont déjà penchées sur la dernière machine du japonais et le travail du NVNTLabs est l'occasion d'en apprendre de bonnes, notamment à propos de ce tout simple lecteur de cartes mémoires.

Si en apparence il s'agit d'un « bête » lecteur de microSD, la talentueuse équipe a découvert que les choses vont plus loin et qu'au-delà de la lecture de ces cartes mémoires, le matériel mis en place par Nintendo prend en charge le standard SD Express dans version 7.1. De fait, NVNTLabs nous précise qu'une véritable interface PCI Express Gen 3 est accessible à qui sait gratter un peu.
Bien sûr, NVNTLabs ne s'est pas contenté de parler de cette découverte et de la documenter. Non, les petits malins ont mis au point un petit adaptateur lequel vient adresser les broches du port du lecteur microSD au standard M.2 NVMe.
Unité de stockage rapide, à petit prix
Il n'y a donc pas grand-chose à faire et surtout, comme l'explique NVNTLabs, il n'est pas « question de concevoir le moindre protocole de translation des données, c'est le contrôleur hôte de la Switch 2 qui se charge de tout ». Les choses semblent si bien fonctionner que l'on pourrait très bien imaginer que Nintendo a elle-même quelques projets autour de ce lecteur de microSD.

Sur la page GitHub du projet SDEX2M2, l'équipe NVNTLabs explique tout ce qu'il faut faire pour profiter de tout le potentiel du lecteur et détaille notamment les performances que l'on peut attendre d'un SSD ainsi connecté : environ 1 Go/s puisque c'est la limite d'une interface PCIe Gen 3 x1. Mais l'avantage n'est pas seulement technique, il est aussi économique.
En effet, pour obtenir les meilleures performances, il faut se tourner vers les cartes microSD les plus puissantes qui peuvent aisément atteindre de 60 à 80 euros pour une capacité de seulement 512 Go. Grâce à l'interface M.2 NVMe, il devient possible de viser de petits SSD 1 To qui sont au même prix, mais plus rapides et, surtout, avec une capacité double !
Notez cependant qu'il n'est pour l'heure question que d'un projet. Le chantier est toujours en cours chez NVNTLabs et l'équipe met par exemple en garde sur de possibles dégâts résultant de l'utilisation d'un SSD trop gourmand en énergie : il faut donc veiller à utiliser les SSD M.2 les plus sobres pour ne pas risquer de dommages. Avouez que ça serait dommage !
Fantasme d'une carte graphique externe
Enfin, les travaux de NVNTLabs font travailler notre imagination. Et si ce projet venait ouvrir la voie à quelque chose de plus ambitieux ? En effet, les lignes PCI Express ne servent pas qu'aux unités de stockage sur nos PC.
Elles sont même utilisées pour un accessoire particulièrement utile aujourd'hui dans les jeux vidéo : la carte graphique. Certes, nous ne parlons ici que de PCIe Gen 3 x1, mais cela serait suffisant pour gérer un GPU en architecture Ampere, surtout avec les modèles mobile imaginés en leur temps par NVIDIA.
Comme le suggèrent nos confrères de Tom's Hardware, on pourrait imaginer la fabrication d'un adaptateur afin de prendre en charge une GeForce RTX 2050 mobile par exemple qui devient alors une sorte de eGPU comme cela se fait sur certaines consoles portables PC. Une chose est en tout cas certaine, encore toute jeune, la Switch 2 n'a pas fini de nous étonner.
Source : Tom's Hardware
- Montée en gamme du design et des finitions
- Écran 7,9" (20 cm) LCD convaincant
- Performances et qualité d'image en nette hausse